4月1日,床垫龙头喜临门(603008)连发四份重磅公告,披露公司及实控人陈阿裕被证监会立案调查、控股股东及一致行动人股份被司法冻结、上市公司起诉控股股东索赔近4.8 亿元。
一场由1亿元资金失踪引爆的危机,在监管强力介入下迅速发酵,暴露的不仅是企业自身的治理漏洞,更是家居行业上市公司治理的深层痛点。

01
监管“5天闪电战”:
从问题暴露到立案仅隔5天

02
资金黑洞:
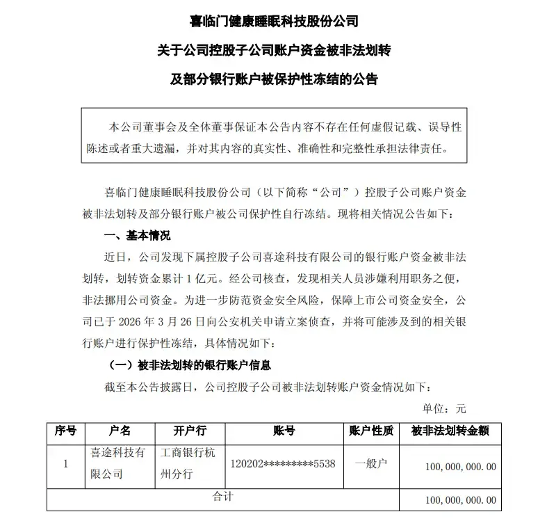
1 亿失踪+9亿冻结,现金流遭重创

而更核心的风险,来自控股股东的资金侵占:
1.9亿元的资金占用规模,已触发“其他风险警示(ST)”硬性条件——若控股股东1个月内未完成清偿整改,喜临门股票将被实施ST,后续若2025年审计报告被出具非无保留意见,还可能面临退市风险警示。
03
治理塌方:
内控失效与利益失衡的双重后果
同时,公司内控漏洞显著:子公司1亿元资金被非法划转未及时发现,集团对子公司监管近乎失效;而更令人诟病的是利益分配失衡——公司2024、2025年半年度分红合计近3亿元,实控人及一致行动人获利超1亿元,却任由资金被占用,中小投资者利益被严重损害。
此外,喜临门近年“增收不增利”的财务表现,也与治理漏洞形成恶性循环:2024年营收微增0.59%,归母净利润却下滑24.84%,经营现金流缩水37.23%,销售费用高达13.10亿元,远高于研发投入,这种重营销轻治理、重概念轻内功的模式,最终在危机中暴露无遗。
04
监管收紧,
倒逼家居上市公司加强治理
监管层的“闪电战”也释放出明确信号:2024年新“国九条”强化上市公司治理与投资者保护,监管对资金占用、信息披露违规的查处力度持续加码,任何试图通过复杂交易输送利益的行为,都将面临快速、严厉的追责。对于家居行业上市公司而言,规范治理、完善内控、保障中小投资者权益,已成为可持续发展的基本前提。
摆在喜临门面前的,是一场迫在眉睫的整改攻坚战:1个月的资金清偿期限已开启,1.9 亿元的占用款清偿难度极大;证监会立案调查仍在进行,最终结果将决定实控人及公司的法律责任;同时,违规担保的潜在金额尚未披露,审计机构的内控评价也可能带来进一步风险。
值得关注的是,喜临门主动起诉控股股东的举动,在A股市场实属罕见,这既是管理层与问题股东切割、保护上市公司利益的表态,也是监管高压下的必然选择。未来,喜临门能否顺利完成整改、化解退市风险,不仅关乎自身命运,也将影响市场对家居行业上市公司治理水平的整体判断。
图文来源:搜狐焦点家居,侵删